Kako delujejo orodja za zaznavanje z umetno inteligenco ustvarjenih besedil
Jani Dugonik, Domen Verber, Univerza v Mariboru – FERI
Generativna umetna inteligenca je v zadnjih letih dobesedno spremenila način, kako nastajajo besedila. Orodja, kot je ChatGPT, danes z nekaj kliki napišejo eseje, seminarske naloge, oglase ali celo članke, kot je ta. Takšna orodja znajo posnemati različne sloge pisanja, uporabljajo ogromne količine podatkov in vedno bolj zvenijo »človeško«. Hitrost, s katero se ta tehnologija razvija, pa prinaša tudi dilemo: kdo je resnični avtor besedila, ki ga beremo? V dobi, ko je mogoče v nekaj sekundah ustvariti prepričljiv esej ali prispevek, se povečuje tudi potreba po preverjanju pristnosti. Prav zato so se razvila orodja, imenovana detektorji, ki poskušajo zaznati, ali je besedilo napisal človek ali umetna inteligenca. Večina takšnih detektorjev temelji na merjenju perpleksnosti. Veliki jezikovni modeli pišejo gladko, urejeno in po nekakšni statistični logiki, medtem ko je človeško pisanje pogosto bolj nepopolno, z napakami, s stilskimi posebnostmi, celo protislovji.
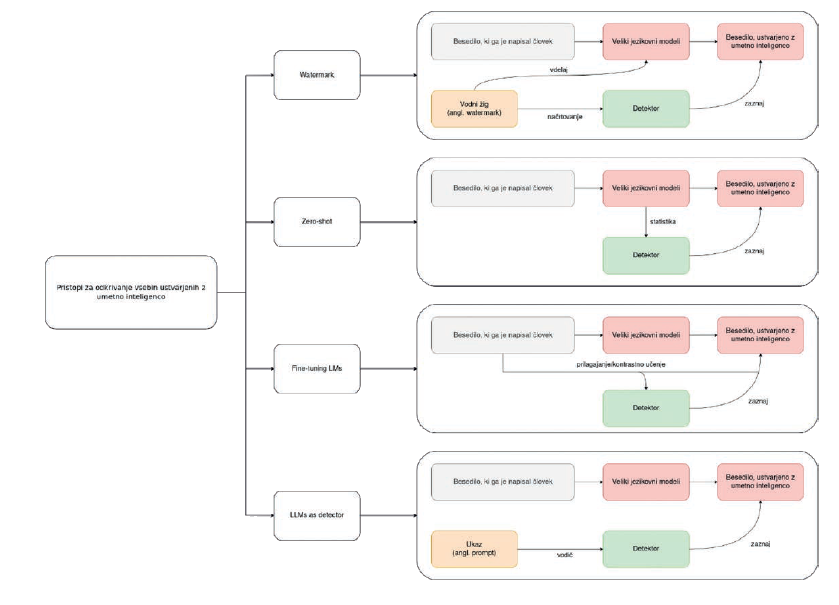
Detektorji zato iščejo vzorce, značilne za umetno inteligenco, kot so ponavljanje istih besed, pravilnejše stavčne strukture ter odsotnost osebnih vtisov ali pristnih čustev. Obstajajo štirje pristopi za odkrivanje vsebin ustvarjenih z umetno inteligenco (slika). Watermark v besedilo vdela posebne oznake, ki jih detektor prepozna. Zero-shot uporablja statistične analize izhodov modelov za odkrivanje brez dodatnega učenja. Fine-tuning LMs temelji na posebej prilagojenih jezikovnih modelih, ki so naučeni razlikovati med človeškim in besedilom, ustvarjenim z umetno inteligenco. LLMs as Detector pa preprosto sprašuje velike jezikovne modele, ali je besedilo ustvaril človek ali umetna inteligenca.

Tehnike zaznavanja.
Med najbolj znanimi detektorji so GPTZero, ZeroGPT in Copyleaks. Njihova uporaba je preprosta: besedilo prilepimo v vmesnik, orodje ga analizira in poda verjetnost, da ga je napisal stroj. Takšna orodja uporabljajo predvsem šole, univerze, uredništva in podjetja, ki želijo ohraniti verodostojnost in preprečiti zlorabe. Vendar pa so detektorji le opozorilno orodje, saj ne gre za popolno znanost. Včasih kot sumljivo zaznajo celo besedilo, ki ga je napisal človek, in obratno. Njihovi algoritmi so zgolj statistični, ne forenzični, zato je ključno, da rezultate vedno preveri še človek.
Seveda obstajajo tudi načini, kako detektorje prelisičiti. Najpogostejši triki so ročno preurejanje stavkov, dodajanje človeških slovničnih napak, vključevanje osebnih zgodb ali uporaba »humanizerjev«. To so posebna orodja, ki besedilo prepišejo v bolj »človeški« slog. Na spletu obstajajo celo vodniki, kako izkoristiti umetno inteligenco in hkrati skriti njen vir. Vendar takšne prakse odpirajo resna etična vprašanja: od šolske prevare do lažnega avtorstva v medijih ali celo zavajanja strank in bralcev. Odgovorna uporaba umetne inteligence pomeni, da avtor odkrito pove, kje in kako mu je orodje pomagalo. Tako umetna inteligenca ostaja pomočnik, ne skrivnost. Detektor je le izhodišče, ne dokaz. Uredniki in učitelji naj zahtevajo osnutke, vire in spodbujajo pristnost.
Tudi v Sloveniji se raziskovanje in uporaba naprednih tehnologij hitro razvijata. Nacionalni kompetenčni center SLING v okviru razvojnoraziskovalnega projekta EuroCC2 nudi brezplačen dostop do superračunalniških zmogljivosti, podporo in izobraževanja uporabnikom. Superračunalniki v Mariboru (IZUM), Ljubljani (Arnes in IJS) ter Novi Gorici (Arctur) raziskovalcem, podjetjem in študentom omogočajo uporabo naprednih virov, hkrati pa pomagajo pridobiti dostop do še večjih sistemov evropske iniciative EuroHPC JU. Vse to odpira vrata, da bo v prihodnje tudi v Sloveniji vedno več ustvarjalcev vsebin uporabljalo lastne napredne modele in hkrati razvijalo detektorje za zaznavanje zlorab.
Zaznavanje z umetno inteligenco ustvarjenih besedil bo ostalo del vsakdanjika in še naprej bo šlo za igro med ustvarjalci vsebin in razvijalci detektorjev. A na koncu smo odgovorni mi, in sicer s tem, kako iskreno bomo priznali, kdo stoji za napisano besedo: človek, stroj ali oboje.
• • •
Projekt EuroCC 2 financira Evropsko Skupno podjetje za evropsko visokozmogljivo računalništvo (JU) v okviru sporazuma o dodelitvi sredstev št. 101101903. JU podpirajo EU program Digitalna Evropa, Nemčija, Bolgarija, Avstrija, Hrvaška, Ciper, Češka republika, Danska, Estonija, Finska, Grčija, Madžarska, Irska, Italija, Litva, Latvija, Poljska, Portugalska, Romunija, Slovenija, Španija, Švedska, Francija, Nizozemska, Belgija, Luksemburg, Slovaška, Norveška, Turčija, Republika Severna Makedonija, Islandija, Črna gora in Srbija. Delovanje Nacionalnega kompetenčnega centra SLING sofinancira Ministrstvo za visoko šolstvo, znanost in inovacije.


